一、活动名称
yl6776永利集团第一届大学生化学实验创新设计大赛
二、活动目的
为促进我校学风建设,营造浓厚的学习、学术氛围,进一步提升我校学子的创新意识和实践水平,激发全校学生对化学实验的兴趣和热情,提高我校学生化学实验设计、实验操作和实验结果的分析能力,同时通过竞赛为2024年(第五届)全国大学生化学实验创新设计大赛选拔优秀参赛队伍。
三、活动对象
6776永利集团全日制在校本科生
四、活动形式
分为初赛和决赛两个阶段
五、参赛作品相关要求
(一)作品内容要求
参赛作品应符合本科实验教学或者科普宣传需要,且未在2023年8月31日前在正式出版物公开发表或在同级竞赛活动中获奖。竞赛信息请查阅第四届全国大学生化学实验创新设计竞赛网站。
作品内容分为以下三类:
(1)新创实验:是指把反映新知识、新理论、新技术、新方法的科研成果设计为适合本科生实验教学需要的基础实验或者综合实验。要求所提交的新创实验未在国内外教材、杂志发表,需要经过反复验证,确保可重复,时长、成本和安全性等符合教学需要。通常基础实验的总时长不超过8小时,综合实验的总时长不超过24小时。
(2)改进实验(包括教学实验仪器创制或改进): 是指针对现有国内外教材或杂志的教学实验,对教学内容、教学方法及教学手段进行创新设计,或对教学实验仪器进行创制或改进,使之更加符合实验教学需要,更有利于培养学生的创新思维和科研能力。
(3)科普实验:科普实验的受众为没有或者很少有化学素养的社会公众及中小学生,要求有助于公众了解和正确认识化学,激发青少年学习化学的兴趣和热情。要求内容反映化学之趣、化学之美、化学对社会发展的贡献等。作品应安全、绿色、有趣、价廉、便于展示,方便公众亲手操作,并能给公众留下深刻印象。
(二)作品提交及比赛安排(拟定)
(1)2023年11月10日前提交作品(包括实验论文、实验视频及其他支撑材料)至会务组指定邮箱用于评审,各参赛队对所提交材料的真实性负责。
(2)2023年11月17日前完成参赛作品的初赛评审,并公布获得答辩资格的参赛作品。
(3)2023年11月下旬进行竞赛作品答辩,具体时间、地点见后续通知。
(三)作品提交要求
(1)实验论文需提交Word和PDF两个版本,论文报告字数控制在6000字以内(不含图表),在PDF版论文中必须隐去指导教师相关的任何信息;实验视频及支撑材料中均须隐指导教师个人相关的任何信息,在初赛审查中将按照章程对泄漏信息的作品进行扣分;对不符合格式要求的作品,组委会有权要求短期内进行修改,逾期未修改的作品将取消参赛资格;支撑材料和论文写作具体要求见附件1、2,论文模板见附件3、4。
(2)参赛队伍名称自定,参赛作品报名表与电子文档以“队伍名称+作品类型”命名以便于竞赛组委会归档,如:XX+新创队、XX+改进队、XX+科普队,以便分类汇总。
(3)作品提交截止日期之后不可对提交的参赛作品进行修改。
(四)初赛评审
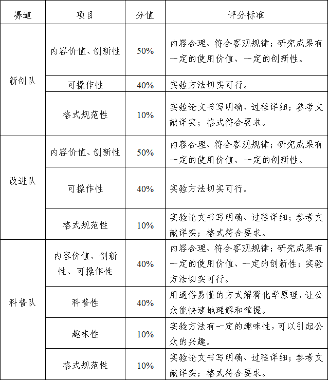
(1)初赛由5位评审专家公开、公正评审,按百分制评分。评分标准为:新创队(创新性50%,可行性40%,格式规范性10%);改进队(创新性50%,可行性40%,格式规范性10%);科普队(可行性40%,科普性40%,趣味性10%,格式规范性10%)。
(2)各报名项目按分数高低排序遴选,共选拔15支队伍(暂定)进入决赛。
(五)决赛方式
决赛方式为现场路演答辩。确定决赛名单后,决赛名单由组委会在官方网站、微信公众号以及竞赛咨询群等平台发布。
具体如下:按抽签顺序,进入决赛队伍依次上场。每组路演和答辩时间为15 min(路演时间10 min,提问时间5 min)。 作品总成绩(百分制),成绩排序:按作品总成绩从高到低的方式对作品进行排序。
(六)决赛评审
(1)决赛由5位评审专家组公开、公正评审。评分标准为:新创队(创新性50%,可行性40%,格式规范性10%);改进队(创新性50%,可行性40%,格式规范性10%);科普队(可行性40%,科普性40%,趣味性10%,格式规范性10%)
(2)按总分高低评定获奖名单。
六、参赛要求
(1)每组参赛队只能上交一份实验论文报告。
(2)每个学生只能参加一个比赛项目,每组队伍成员不超过3人,不允许交叉组队参赛。
(3)每组的指导老师不超过2人。
七、评分标准

八、比赛日程

九、奖项设置
本次竞赛决赛队伍按总分由高到低设立一、二、三等奖及优秀奖。具体奖励如下:

(此为预算奖项,届时实际获奖名额及礼品将根据作品的质量和数量进行动态分配)
十、比赛监督
1. 大赛投诉:大赛设仲裁委员会,由组委会和评审专家组构成,对大赛过程进行监督,对于竞赛过程中出现的问题进行及时反馈。大赛设评审办公室和投诉邮箱,办公室设在12L105,邮箱:530523711@qq.com,参赛者若对赛事过程或结果有异议,可以在公示期内提交书面形式申诉表,评审办公室自接到申诉的3个工作日内对相关方面给予答复。
2. 答复异议:若参赛队伍对答复仍有异议,可再次提出申诉,由仲裁委员会将申诉情况报送学校相关部门,学校相关部门审核后给予最终裁决并答复。
yl6776永利集团团委
2023年10月12日